🇪🇸Prefer Spanish? Read the full review here →
⭐ Rating: 4.5/5
✔ Free plan available
✔ Strong privacy (Switzerland)
✔ Streaming & P2P support
Introduction
This Proton VPN review 2026 provides a real analysis of pricing, performance, security and features to determine whether it is worth it.
In this Proton VPN review, Proton VPN is presented as a virtual private network service developed by Proton AG, the same company behind Proton Mail. Its approach focuses on privacy and security, leveraging its Swiss jurisdiction to offer stronger protection against data requests compared to other regions. The company has promoted transparency by publishing information about its software and practices, and it maintains native applications for the most widely used platforms.
This review of Proton VPN shows that it is aimed at users who prioritize privacy and securitywho prioritize privacy and security on the internet. Its development by Proton AG, a company known for its privacy-focused services, positions it as an interesting option for those looking to browse more securely or bypass geographic restrictions.
In this review, we analyze its main features, typical performance, ease of use, and the advantages and limitations that can influence the overall user experience.
Table of contents

Overview of Proton VPN
Unlike many VPNs, Proton VPN offers a functional free version alongside premium plans that enhance speed, streaming access, and advanced features. This makes it an attractive option for both basic users and those seeking greater privacy and performance.
Quick Summary
- Type: Premium VPN with a free version
- Price: from $0/month (depending on the plan)
- Location: Switzerland (privacy-focused)
- Speed: High, with optimized servers
- Best for: Privacy, streaming, and general use
- Security: Strong encryption + no-logs policy
Proton VPN review: what is it and how does it work?
Proton VPN is known for its strong focus on privacy, offering a strict no-logs policy and operating from Switzerland, which provides a legal framework that prioritizes data protection compared to many other countries. The company states that its applications are open source and that parts of its software undergo external audits and security reviews. These practices are part of its transparency strategy.
Proton VPN is a virtual private network service developed by Proton AG, a Switzerland-based company focused on privacy and online security. Its goal is to protect internet activity through advanced encryption and a strict no-logs policy.
The service offers several plans, including a free option with limited access to servers and features, as well as paid plans that unlock additional functionality. These typically include access to optimized servers, higher speeds, and more geographic locations. Plan names and details may change over time, so it is recommended to check the official website for the most up-to-date offerings.
Proton Ecosystem
Proton VPN is part of the Proton ecosystem, a company focused on privacy and digital security tools. In addition to its VPN service, Proton also offers solutions such as Proton Mail, Proton Drive, Proton Pass, and other products designed to protect users’ personal information.

This integration can be particularly appealing for users who prefer to use multiple services within a single privacy-focused ecosystem. As AffiliatesCookies publishes more reviews, related articles about other Proton products can also be linked here.
Proton VPN includes features designed to protect user privacy while browsing, such as a kill switch, DNS leak protection, and the ability to route traffic through secure core servers for enhanced security. It also offers advanced tools like routing traffic through the Tor network from specific servers and prioritizing P2P traffic in certain locations.
The company combines its VPN service with other Proton ecosystem products in some plans, providing a more integrated experience for users who already use Proton Mail or other Proton services. This integration is one of the key advantages for users looking for a suite of tools focused on privacy and secure communication.
Overall, Proton VPN is positioned as a service primarily focused on privacy and transparency, with features designed for users who want to protect their online activity or access content without geographical restrictions.

Privacy and Security
Privacy is one of the most important factors when choosing a VPN service, as it determines how user data is handled and the level of protection the provider offers against tracking or data leaks.
Proton VPN places strong emphasis on privacy as a core pillar of its offering, promoting a strict no-logs policy and operating from Switzerland, a country with strong data protection laws. Its policies and public practices are designed to minimize the amount of information the company can retain and, therefore, reduce its exposure to external data requests. As with any online service provider, companies may receive legal requests for information depending on the jurisdiction in which they operate, although their privacy policies define what data can actually be stored or shared.
From a technical perspective, Proton VPN supports modern and secure protocols such as WireGuard and OpenVPN, and provides strong encryption for data traffic. It also includes DNS leak protection measures and a kill switch that disconnects internet access if the VPN connection fails, helping to protect the user’s IP address and connection metadata. In several clients, split tunneling options are also available, allowing users to choose which applications use the VPN.
The company has publicly stated that parts of its software undergo third-party security audits and has made certain reports and source code available on platforms like GitHub, enabling independent review and fostering trust. This transparency helps validate features and identify potential issues through the community and security experts.
Additionally, Proton VPN offers advanced privacy features such as routing traffic through specialized servers (e.g., Secure Core), which increases anonymity by directing traffic through countries or facilities with enhanced legal and technical protections. It also supports routing traffic through the Tor network from specific servers, allowing users to access Tor-level anonymity without needing a separate Tor client.
Overall, these measures position Proton VPN among services that prioritize data protection and transparency, aspects that are especially valued by users seeking anonymity or greater control over their online activity.
Proton VPN Review: Features and Performance
Speed and stability are key factors in determining whether a VPN service is suitable for everyday browsing, streaming, or downloads.
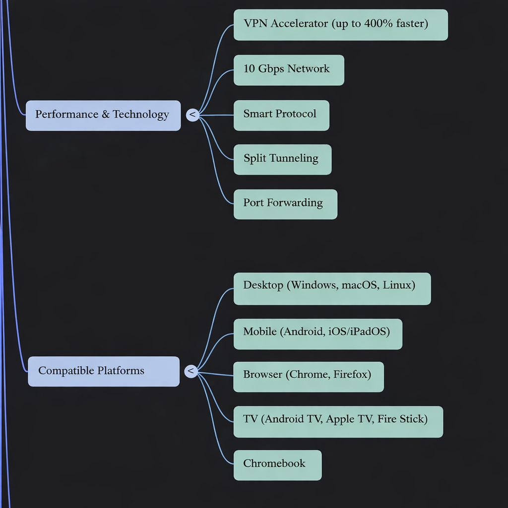
The performance of Proton VPN depends on common factors found in any VPN service: protocol selection, distance to the server, server load, and the chosen plan. Protocols like WireGuard generally offer lower latency and higher transfer speeds compared to older protocols, and Proton VPN supports these modern protocols in its clients. Under normal conditions, modern protocols such as WireGuard typically provide competitive speeds for browsing, streaming, and downloading, although actual performance may vary depending on server location, network conditions, and service load.
The experience with streaming and accessing geo-restricted content also depends on the provider’s ability to maintain servers that are functional and not blocked by content platforms. Proton VPN claims to support access to several streaming services, although effectiveness may change over time due to geo-blocking and detection measures implemented by these platforms. For users interested in streaming, it is advisable to verify compatibility with the specific services they intend to use.
For P2P file sharing and torrenting, Proton VPN offers servers optimized for P2P traffic in specific locations and typically recommends using those servers to optimize performance and comply with its policies. Latency and stability during long sessions are also important considerations; in general, paid plans tend to provide better resources and performance due to higher network priority.
Finally, server selection and the provider’s global infrastructure play a significant role in connection availability and quality. Proton VPN has expanded its network over time and offers options to choose servers optimized for different purposes (e.g., streaming, P2P, Secure Core), allowing users to tailor their experience based on performance and privacy needs.
Overall, the performance of a VPN service depends both on its infrastructure and on external factors such as the user’s network and server location. As a result, the overall experience may vary between users and use cases.

Compatibility
Compatibility with different devices and operating systems is a key factor for a VPN to be practical for everyday use. Proton VPN offers native applications for the most popular platforms, including Windows, macOS, Linux, Android, and iOS. It also provides tools and guides for manual configurations on other systems. Its clients are generally open source, and the company provides documentation for administrators and advanced users, making it easier to integrate into various environments and use on compatible routers or IoT devices through specific configurations.
Regarding simultaneous devices and multi-platform usage, plans vary and typically allow multiple devices to be connected at the same time, with different limits depending on the subscription level. This makes Proton VPN suitable for both individual users and families or small businesses that need to protect multiple devices. For larger deployments or business use, it is advisable to review the current licensing options and conditions on the official website.
Pricing
Pricing and available plans are often key factors when choosing a VPN service, especially when comparing different options on the market.
In terms of pricing, Proton VPN offers multiple subscription tiers, including a free plan with limited features and paid plans that unlock more server locations, higher speeds, and advanced functionalities. Specific pricing details and promotions may change over time, so it is recommended to check the official website for up-to-date information and compare the features included in each plan before making a decision.
The service is also sometimes bundled with other Proton products, such as Proton Mail, for users seeking an integrated privacy solution. These offers can be attractive for those who want to centralize their security and communications, although their value will depend on individual needs and budget.
As with many digital services, pricing and plan features may be updated over time, so it is always advisable to review the official information before subscribing.
💡 Best value: The 2-year plan offers the biggest discount (up to 70%)
| Plan | Price (from) | Key Features |
|---|---|---|
| Free | $0 | Basic protection, limited servers |
| VPN Plus | from $2.99/month | Fast speeds, streaming access, global servers |
| Proton Unlimited | from $9.99/month | All Proton services (VPN, Mail, Drive, Pass) |
Pricing may vary depending on promotions and subscription length. Check the official Proton VPN website for the latest offers.

Best for:
✔ Privacy-focused users
✔ Secure browsing
✔ Streaming and torrenting
✔ Users who want a free plan
Proton VPN review: pros and cons
Analyzing the pros and cons of a VPN service is essential to determine whether it truly fits the user’s needs and usage requirements. Proton VPN presents a range of advantages and disadvantages that should be considered when making a decision.
Pros:
- Strong focus on privacy, with headquarters in Switzerland and data protection-oriented policies.
- Open-source applications and a commitment to transparency through audits and published practices.
- Advanced features such as a kill switch, Tor over VPN, and servers optimized for different use cases.
Cons:
- Some operational details (such as server availability or specific features) may vary over time.
- The free version has limitations compared to paid plans.
- Streaming performance and content unblocking may not be consistent in all cases.
Overall, Proton VPN stands out as a solid option for users who prioritize privacy and transparency. However, those seeking maximum streaming performance or very specific features should review the current service conditions before making a decision.
Frequently Asked Questions
Does Proton VPN keep activity logs?
Proton VPN states that it follows a no-logs policy regarding user activity. The company operates from Switzerland and publishes information about its privacy practices. To understand the exact scope of this policy and what metadata may be retained for technical or legal reasons, it is advisable to review the official privacy policy.
Can I use Proton VPN for torrenting and P2P?
Yes, Proton VPN allows P2P traffic on specific servers and recommends using those locations. The exact conditions and server availability may vary, so it is advisable to check the official documentation for the current list of P2P servers before starting downloads.
Does Proton VPN work with streaming services like Netflix?
Proton VPN has been used to access streaming services, but its effectiveness at unblocking geo-restricted catalogs can vary over time due to anti-VPN measures implemented by these platforms. If access to a specific streaming service is critical, it is advisable to check the current status with Proton VPN’s support or official documentation.
What protocols and security features does Proton VPN offer?
Proton VPN supports modern protocols such as WireGuard and OpenVPN, provides strong encryption, DNS leak protection, a kill switch, and advanced features like Tor over VPN and Secure Core servers for enhanced privacy. Available options may vary depending on the platform and subscription plan.
Can I try Proton VPN for free?
Yes. Proton VPN offers a Free plan with no data limits, no artificial speed limits, and no compromises on your privacy and security.
We’re able to offer Proton VPN Free thanks to the support of the Proton community. If you’d like to help us fight for online privacy and digital freedom around the world, please consider getting a paid plan with faster speeds, access to servers in over 120 countries, and all our advanced features.
Conclusion
Does Proton VPN have positive reviews? Overall, yes—especially among users who prioritize data protection and control over their connection. Proton VPN positions itself as a privacy-focused alternative, headquartered in Switzerland, with open-source clients and a strong commitment to transparency for users concerned about online security.
Want a deeper look at Proton Mail? Read our complete guide and discover how it protects your privacy, how its encryption works, and whether it’s the right email service for you.
Its advanced features, along with both free and paid plans, allow users to choose according to their needs and budget. For those whose main priority is privacy and open-source reliability, Proton VPN stands out as a solid option.
At the same time, users seeking guaranteed performance for streaming or specific speed benchmarks should review independent tests and up-to-date documentation before committing. Features like P2P support, Secure Core, and Tor over VPN add value, but real-world performance will depend on configuration, subscription plan, and the ongoing evolution of the service’s infrastructure.
It is advisable to consult Proton VPN’s official website and knowledge base for the latest information on plans, server locations, platform compatibility, and any recent audits or security reports. This verification helps ensure an informed decision aligned with personal or professional needs.
Overall, this Proton VPN review shows that it is a strong option for users who value privacy, transparency, and control over their data.
In summary, Proton VPN is particularly appealing for users who value privacy, transparency, and control over their data. However, as with any VPN service, it’s important to evaluate your specific use case before choosing a plan.
If, in addition to securing your connection, you are considering building a website or an online project, you may also want to explore hosting services like SiteGround, which are optimized for WordPress and users looking for strong performance and reliable technical support.
👉 Check the latest Proton VPN deals before prices change
This article may contain affiliate links, which means we may earn a commission at no extra cost to you.
sources: www.protonvpn.com
